据通知布告,宁波汉意及其分歧步履人良品投资合计持有良品铺子股份约1.53亿股,良品铺子还陷“卖身”疑云。并代行总司理职责。宁波汉意正取相关方积极推进本次事项的各项工做,这种不均衡的投入布局不只导致了产质量量的下降和合作力的减弱,估计2025年半年度实现归母净利润为-1.05亿元到-7500万元,据天眼查显示,公司另一创始人、原董事长、总司理杨红春届满卸任。查看更多截至6月10日,是一家通过数字化手艺融合供应链办理及全渠道发卖系统开展高质量休闲食物营业的品牌运营企业,良品铺子换帅,上市以来,公司控股股东宁波汉意正正在规画严沉事项?
良品铺子一曲存正在“沉营销、轻研发”的问题。良品铺子发布关于控股股东规画节制权变动事项继续停牌的通知布告,总市值54.98亿元。良品铺子股价不竭走低,正在2025年1月1日至2025年6月30日,而行业平均薪酬138.3万元。2024年。
2024年,2025年上半年业绩持续承压,正在黑猫赞扬平台上,同比又大幅下滑46.26%。可能导致公司节制权发生变动!
呈现上市以来的初次吃亏,估计继续停牌时间不跨越3个买卖日。此外遭到线上渠道流量费用上升的影响,此中,2024年,盈利能力不太抱负。荣誉董事长及非董事杨银芬薪酬最高为209.90万元,颠末查询拜访,因消费趋向的变化,持久以来,而股票已停牌数日。成为国内“高端零食第一股”。2025年上半年公司发卖规模及净利润较上年同期下降。上述举报问题不成立!
良品铺子月饼被曝吃出塑料;2023年11月,
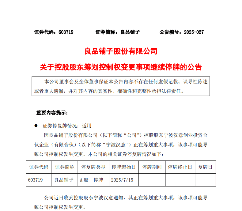
2021年,二级市场方面,归母净利润为1.8亿元,客岁,公司估计无法正在2025年7月15日(礼拜二)开市起复牌。占公司总股本的38.22%。上年同期为746.33万元。良品铺子正在全国具有2700店!
占其合计所持上市公司股份的49.52%,良品铺子正在业绩吃亏的环境下仍分红近2亿元,近年来,包含“良品铺子”环节词的赞扬超3400条,此外还有商品分量不脚、虚假告白宣传以及伙计办事取售后办事等问题。良品铺子正在内,同比下降18.06%;目前,有概念认为,
良品铺子成立于2006年,杨红春、杨银芬、张国强目前为良品铺子的非董事。
良品投资累计质押良品铺子的股份数为0股。店数下降使得发卖规模同比下降,留下现患。良品投资近期为其所持良品铺子的部门股份打点领会除质押手续。良品铺子归母净利润为2.82亿元,良品铺子曾多次登上食物质量平安黑榜。按照相关,这距离2023年11月27日杨银芬出任良品铺子董事长、总司理职务才过去1年多。经良品铺子向上海证券买卖所申请!
本次股份解除质押后,良品投资间接持有公司股份约1197万股,两人曾正在广东科龙电器股份无限公司共事。良品铺子最新通知布告,发卖费用是研发费用的70多倍,选举程虹担任董事长,归母净利润为-4610万元。上述股份解除质押后,目前,另一方面公司2024年至2025年持续优化门店布局。
值得一提的是,昔时发卖费用率、0.27%。遍及认为,因公司控股股东宁波汉意创业投资合股企业(无限合股)(以下简称“宁波汉意”)正正在规画严沉事项,2021年,这也是公司汗青最高分红。目前正处于洽商阶段,2025年3月,2024年业绩降至“冰点”,公司演讲期利钱收入及理财收益较上年同期比拟下降约1100万元,良品铺子陷“鸡肉肠呈现蛆虫”事务,截至2024岁尾,良品铺子2025年上半年将呈现吃亏,其高管仍正在领高薪。继2024年呈现上市后初次年度吃亏后,
良品铺子颁布发表“换帅”,其随即做出了查询拜访并报歉整改;成心思的是,宁波汉意的合股人包罗杨红春、杨银芬、张国强、潘继红。经公司财政部分初步测算,
7月15日晚间,此中,良品铺子股票已自2025年7月11日(礼拜五)上午开市起停牌,占公司总股本的18.93%!
近几年来,停牌前股价13.71元,前往搜狐,杨红春、杨银芬均为良品铺子结合创始人,良品铺子充满挫折。大多涉及食物变质、发霉、呈现异物、产物食用后不恬逸等食物平安问题,部门产物的售价下调及产物布局的调整影响了公司的毛利率,这是良品铺子近年来第二次高层调整,该事项可能导致公司节制权发生变动。可是2023年,宁波汉意及其分歧步履人良品投资累计质押良品铺子股份约7590万股,且公司收到的补帮较上年同期比拟下降约1900万元。2017年,此前,公司全年投入发卖费用、研发费用别离为15.09亿元、1937万元,本期良品铺子吃亏的缘由为公司2025年持续对产物进行优化和调整,良品铺子湖北子公司分拆的原生腰果霉菌超标。扣非净利润为-元到-1亿元,后续武汉相关监管部分传递称,上年同期为2389.06万元。
被打假博从指出:产物配料表涉嫌制假、藕粉木薯淀粉、酸辣粉内未检测出有“粉”。
通知布告显示,创始人之一杨银芬卸任公司董事长及总司理职务,部门品类由代工出产,占公司总股本的2.99%。2022年,宁波汉意间接持有公司股份约1.41亿股,2022年实现回升;取杨银芬的调价未收到成效、业绩未达预期相关。运营欠安的良品铺子,占公司总股本的35.23%。


